こんばんは、Tomです。今日の日中は昨日よりもぽかぽか陽気でした。まだ3月上旬なのにこんなに暖かいとは?おそらく20℃くらいはあったと思います。
さて、今日の午前中も昨日に引き続きアグリライフをしましたが、そのレポートは明日お届けします。午後に時間が出来たので、先日やり残しているBOSEのDVDプレイヤーの修理を行いました。前回は、ジャンクで落としたDVDユニットと交換実験しましたが、キャリッジモーターの不良で残念ながらアウトでした。
そこで、今回はそのDVDユニットの基板を取り付けてみます。さてどうなるのか?
1.ジャンクのDVDユニットの基板を取り付けてみる
ユニットはNGでしたが基板はOKかもしれませんので、基板を交換してみます。

1)DVDで動作確認
さっそく、DVDを載せて動作の確認を行います。

結果は残念ながらNGです。
2)CDの動作確認
次にCDの動作を確認します。

おおーっ!CDきちんと認識し、きちんと動作するではありませんか?


なんだか期待が出来そうです。
2.回路図を確認する。
読者のinkyoさんから、このDVDドライヴを搭載しているDENONのレシーバーのサービスマニュアルの情報を頂きました。

その回路図からすると、DVDのレーザーダイオードを駆動しているトランジスタのE-B間についている電解コンデンサ(TC4)が怪しいです。

3.電解コンデンサの増設と交換
表面実装の電解コンデンサを交換するのは結構しんどいので、まずは、読者のjohnさんからアドバイス頂いた様に、表面実装電解コンデンサの足のパターンにリードを取り付け、そこに10μFの電解コンデンサを増設する方法を試みました。
1)10μFのコンデンサ増設


これで動作を確認します。

結果は残念ながらNGです。
2)更に10μFのコンデンサ増設
更に10μFの電解コンデンサを増設します。これで20μFです。

これでもNGです。
3)100μFにしてみる
めんどうなので、100μFに交換します。

これでもNGでした。
4.表面実装電解コンデンサを交換する
もしかすると、リードで長くしていることが問題かもしれませんので、今度は表面実装電解コンデンサ100μFをそっくり交換します。表面実装コンデンサは、あらかじめ4個ずつ購入しておりました。


結果、これでも動作はNGでした。
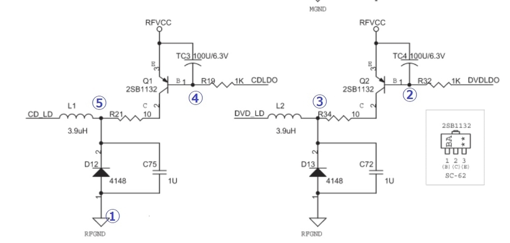
5.CDのレーザードライヴ回路とDVDのレーザードライヴ回路の信号を取り出す
これでもダメなので、CDのレーザードライヴ回路とDVDのレーザードライヴ回路の信号を引き出して、オシロで確認することにしました。
1)引き出す信号のポイント
取り出す信号は、下記のポイントです。
① RFGND
② DVDレーザードライヴトランジスタのベース
③ DVDレーザードライヴトランジスタのコレクタ
④ CDレーザードライヴトランジスタのベース
⑤ CDレーザードライヴトランジスタのコレクタ

2)リードのはんだ付け
リードはカラーコードのフラットケーブルを使いました。

これをはんだ付けします。なかなかシビアな場所ですね。

なんとかはんだ付け終了。


6.信号の確認
それでは信号を確認します。
1)CDのレーザードライヴ回路の信号
まずは、きちんと動作しているCDのレーザードライヴ回路から確認します。
上の信号がベースの信号で下がコレクタの信号です。(2V/div)
① 電源ON

② CD読み込み時
トランジスタが引かれ、トランジスタがレーザーを駆動しています。

2)DVDドライヴ回路
① 電源ON

② DVD読み込み時
DVD読み込み時、一度もトランジスタを引く事はありませんでした。

なんかおかしい!
7.ICの信号線を確認する
本当にトランジスタを引いていないのか?今度はICの信号をじかに確認します。
ベース抵抗の前にはんだ付けします。

これでDVDの読み込み時の信号を確認します。

この状態でも一度もDVDのレーザードライヴトランジスタをONする信号は出ませんでした。

最後にCDを入れてみて、レーザドライブトランジスタをONすることはないのかを確認します。
すると、CDを入れ、読み込み動作をするときには、きちんとレーザーONの信号が働き、DVDレーザードライヴトランジスタをONしている事が判りました。
恐らくレーザーは動いていると思います。

という事は、イニシャル動作時に、何らかの判断をして、論理的にDVDドライヴをしていないという事になります。
いやー判らなくなってきた。